目錄
前言
第一部分 溫馨提示
第二部分 用卡有道
一 識卡篇 二 用卡篇
三 還款篇 四 問答篇
第三部分 服務為您
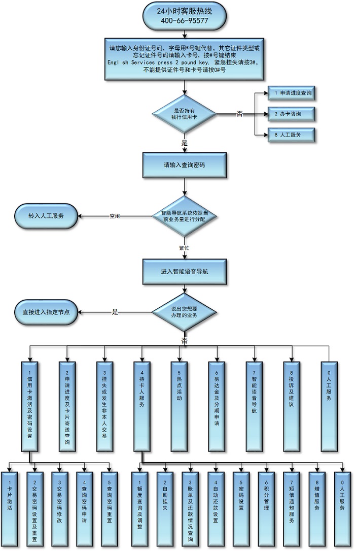
一 華夏銀行信用卡中心24小時客服熱線主要功能語音查詢操作説明
二 華夏信用卡收費標準 三 網點資訊
四 華夏銀行信用卡章程 五 華夏銀行信用卡(個人卡)領用合約
前言
尊敬的客戶:
對您的選擇,我們深感榮幸。請您詳細閱讀本手冊,以便我們更好地為您提供隨需而至的服務。
智者先知而後能行,能者能人所不能。華夏信用卡,是融合國際金融智慧與本地優秀經驗所推出的信用卡。有強大和便捷的財務功能,保證您不僅可以“先消費,後還款”,提前享受愜意生活,更推出“易達金”,“120小時失卡保障”等一系列特色功能,讓您從此智掌財務力量。
預于先,方能善於後。華夏信用卡先您所想,設立華夏銀行信用卡中心24小時客服熱線,為您提供全天候二十四小時服務,任何有關華夏信用卡的問題,請您立即致電,我們將竭誠為您解決問題,提供滿意的服務。
君子用財,掌控有道。唯願此卡,刷出您成功路上的卓越人生!
敬祝用卡愉快!
華夏銀行信用卡中心
第一部分 溫馨提示
用卡時,您需特別注意的重要事項:
1.領到新卡後,請您核對華夏信用卡上的姓名、有效日期以及信用卡種類。
2.請儘快在華夏信用卡背面的簽名欄內簽上您的姓名,作為將來用卡時核對簽名之用。
3.密碼安全
為了確保您的用卡安全,我們設置了多種密碼,包括:查詢密碼(電話銀行和網上銀行)、交易密碼(取現和消費)。不同密碼有不同的設置方法,密碼儘量不要使用生日、證件號碼、電話號碼、重疊數字(如“000000”)或連續數字(如“123456”)等,以確保您個人資訊和資金的安全。
不要將密碼寫在或者保存在任何可能讓他人看到的地方,如:存放手機裏、寫在銀行卡背面等。確保密碼只有本人知道,謹防不法分子冒充銀行和公安機關人員騙取密碼。
4.保管
請勿將信用卡接近任何有磁性的物體,切勿刮損。
為保證安全,請勿將您的華夏信用卡與身份證或該信用卡密碼放在一處。如發現華夏信用卡遺失或被竊,請立即通過短信或致電華夏銀行信用卡中心24小時客服熱線挂失。
請保管好您的信用卡,不要隨手放置,也不要將您的信用卡轉借他人使用。
在信用卡有效期到期,補發新卡時,請及時將舊卡片自行銷毀。
請您避免在公共場所使用的電腦裏留下卡號、有效期等資訊。
5.消費
持卡消費時,將您的華夏信用卡交給收銀員為您刷卡,交易成功後會要求您簽名確認。簽名前,請仔細核對簽帳單上的卡號、金額,確認無誤後在簽帳單簽名欄內簽名,注意簽帳單簽名欄的簽名要與華夏信用卡背面的簽名一致。
為保證您的華夏信用卡使用安全,刷卡時,請勿讓華夏信用卡遠離自己的視線。
請勿隨意在空白簽帳單上簽名。
當收銀員將您的華夏信用卡還給您時,請確認是自己的華夏信用卡。
請保管好記錄著您華夏信用卡賬戶資訊的對帳單、簽帳單、取款憑條等單據,或及時處理、銷毀。
輸入密碼時,應盡可能用身體或另一隻手遮擋操作手勢,以防不法分子窺視。
如您的手機、帳單地址等資訊發生變化,請及時與銀行聯繫進行變更,以便於銀行及時為您提供服務。如您對收到的交易短信內容存在異議,請及時與我行信用卡中心客服聯繫。
定期檢查您的對帳單,如果發現可疑交易,請立即聯繫我行信用卡中心客服。妥善處理您的對帳單,不要隨意丟棄對帳單及其他票據,應妥善保管或徹底銷毀它們,以防範不法分子拾獲,從而獲得您的賬戶資訊。
6.取現
ATM取現時如遇華夏信用卡被吞情況,請您在吞卡後三個工作日內憑本人有效身份證件與該ATM所屬行聯繫。如在國外遇ATM吞卡情況,可在吞卡後第二個工作日結束前憑有效身份證件與該ATM所屬行聯繫。
取現分為信用額度內取現和溢繳款取現。(相關手續費率的收取詳見第三部分“服務為您”中的《華夏信用卡收費標準》)。
在ATM操作時,請留意插卡口是否有改裝的痕跡。ATM出現吞卡故障時,請不要輕易離開,可在原地撥打ATM螢幕上顯示的銀行服務電話或直接撥打銀行的客戶服務熱線進行求助。
ATM操作時,避免被不法分子轉移注意力,調包信用卡。
7.網路安全支付
了解與您交易的網上商戶。在您信任的網站進行購物,如果是初次交易,建議確認商戶的固定電話(而不是手機號碼)以及郵寄地址(而不只是郵箱地址),驗證商戶的真實可靠性。
切勿點擊不明連結,不要登錄釣魚網站,不要向他人洩露信用卡號、有效期、密碼、手機號碼、驗證碼等重要的私人資訊。
保護個人資訊。建議查看網上商戶的隱私保護條款,了解商戶收集了哪些有關您的資訊,以及這些資訊如何被使用。千萬不要透露賬戶及密碼等重要資訊。
保存訂單及銷售條款。由於購物網頁隨時有可能更換,建議將訂單及網頁上有關消費保證的事項,包括送貨時間、客戶服務、退貨辦法等列印出來,萬一受騙,可及時向工商管理部門或消費者保護協會舉報。
防範賬戶被盜用。謹慎選擇交易賣方商戶,不要將自己的信用卡號、有效期、密碼、驗證碼等資訊透露給虛構賣家。不要登錄賣家誘導的支付平臺,謹防虛假支付網站。
8.華夏銀行信用卡中心保留更新本用卡手冊資訊權利,如資訊更新,以華夏銀行信用卡中心最新公佈資訊為準。
第二部分 用卡有道
第三部分 服務為您
1.華夏銀行信用卡中心24小時客服熱線主要功能語音查詢操作説明

2. 華夏信用卡收費標準
3. 網點資訊
華夏銀行最新分支行網點資訊詳見華夏銀行網站
4. 華夏銀行信用卡章程