
客戶投訴處理基本流程
為使我中心更加及時、高效地受理和處理您的投訴,特向您介紹投訴受理方式及其注意事項,供您參考。
您可通過以下方式向我中心進行投訴:
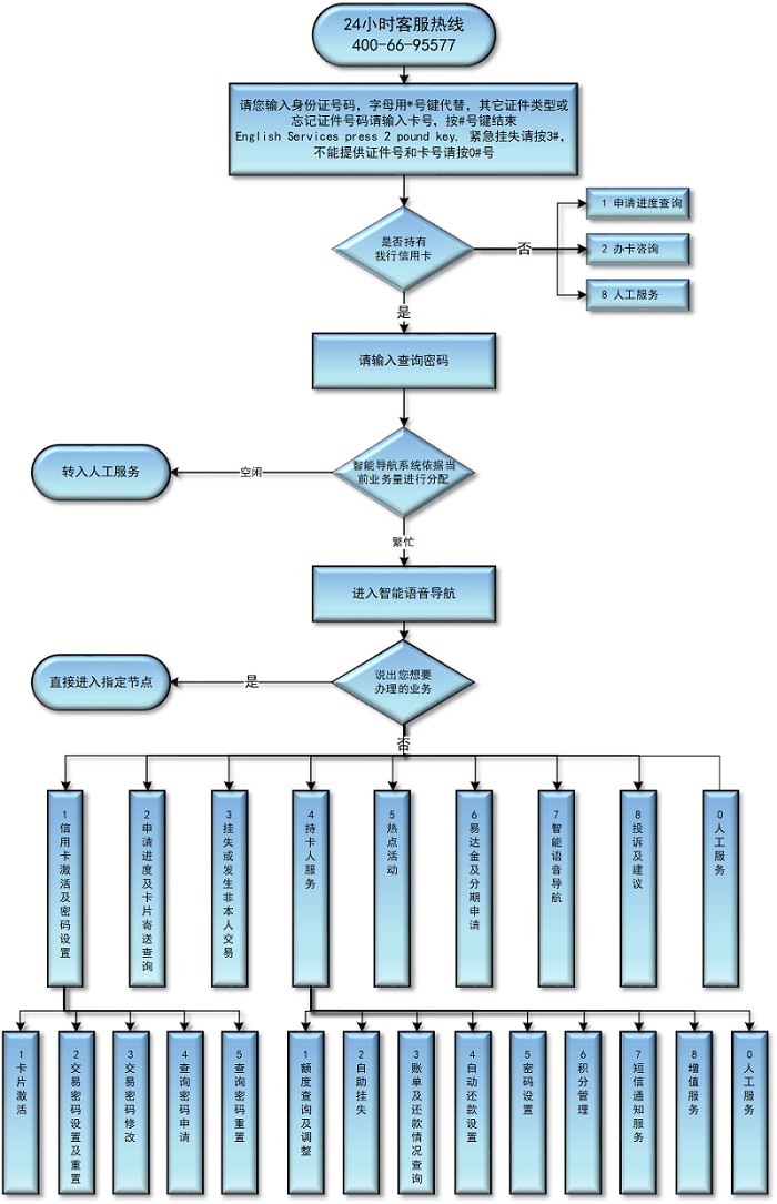
1、信用卡中心客戶服務熱線:4006695577;
信用卡客戶可撥打4006695577電話轉人工進行投訴。
2、北京地區消費者權益保護投訴專線:4009995577;
電話接通後,信用卡業務投訴選擇1鍵。
3、消費者權益保護投訴專線:010-67877390;010-68622070;
電話接通後,輸入身份證號碼等資訊。
4、線上客服:
(一)微信銀行渠道
關注“華夏銀行信用卡”微信公眾號(hxcreditcard),在下方消息框輸入“人工”,選擇“轉人工客服”,進入“線上客服”對話。
(二)華彩生活APP渠道
登錄“華彩生活”APP,點擊首頁右上角“線上客服”圖標,在消息框輸入“人工”,選擇“轉人工客服”,進入“線上客服”對話。
5、信用卡投訴來訪地址:
北京市石景山區古城南街9號院1號樓華夏銀行信用卡中心
二、金融糾紛調解途徑
您可以通過“北京秉正銀行業消費者權益保護促進中心”申請調解:
調解服務熱線:010-88689969(工作日8:30-11:00,13:00-17:00);
電子郵箱:tscl@bjbzzx.com
三、投訴處理流程

1、投訴前您可先了解投訴産品或服務相關的法律法規、監管規定,充分了解投訴産品或服務有關協議、章程等書面文件的約定或規定,以減少不必要的誤解,耐心聽取我中心工作人員解釋。
2、維權過程中請注意保持理性,有理有據地主張權利,避免過激行為和違法行為,避免干擾網點正常經營秩序,影響其他客戶。
3、投訴須由本人或您的有權代理人提出,需提供真實姓名或名稱、聯繫方式;需有具體的投訴事項(包括投訴事件發生的時間、地點、糾紛所涉分支機構、事件過程等)和理由;需有明確的投訴請求或要求。
4、對於事實清楚、爭議情況簡單的消費投訴,我中心將在收到消費投訴之日起15日內作出處理決定並告知投訴人,情況複雜的可以延長至30日;情況特別複雜或者有其他特殊原因的,可以再延長30日。
我行金融消費者投訴統計分類及編碼執行標準編號名稱為JR/T 0169-2018《金融消費者投訴統計分類及編碼 銀行業金融機構》
注:信用卡中心電子郵箱受理範圍:僅受理建議及意見,信用卡業務請致電我行24小時客服熱線諮詢或辦理。
您可下載華彩生活APP、關注華夏銀行信用卡微信公眾號,方可進入諮詢與投訴進行留言。